Abstract
Heart disease or cardiovascular disease is a common public health issue, especially among those who are in the vulnerable group, including Latino farm workers in Texas. This research publication encompasses this population’s prevalence and exposure to CVD and the interventions used to tackle the CVD problem (Desai et al., 2019). The paper seeks to provide a focused review of the literature on health-related issues, community outreach programs, and interventions to sensitize the public about the challenges Latino farm workers face in preventing coronary heart disease, proposing strategies for prevention and intervention, and promoting healthy habits, and pushing for public health programs designed explicitly for this under-established population.
Introduction to Cardiovascular Disease
Cardiovascular disease (CVD) is still a public health issue since it is responsible for many burdens and deaths all over the world. In addition, there are differences in the sickness and death rates among various population groups. Texan Latino agricultural workers are a group of people who are exposed to a great deal and face some serious challenges when they fight CVD. Affecting factors are related to poor quality of education, status, and workplace risks, further increasing their risk of developing cardiovascular disease and experiencing health issues (Desai et al., 2019). However, some of these workers continue to face challenges, pointing to the need to refine the interventions to meet the population’s specific needs.
This research paper aims to provide a wide variety of diseases and risk factors and prevent the CVD of Latino farmers from Texas. While getting insights from existing literature, community engagement, and the suggested interventions, the research intends to highlight areas prone to CVD in this deprived community. Through multidisciplinary work on public health and community engagement, Strategies for cardiovascular health that help to level the disparities among the Latino agricultural workers of Texas are developed.
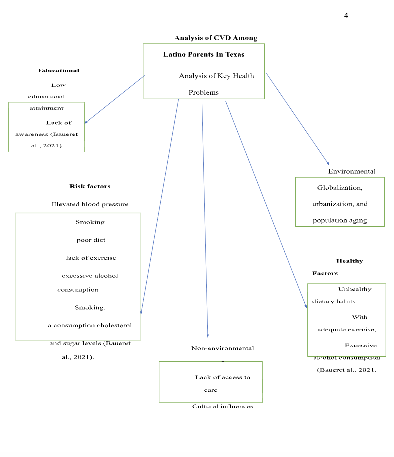
Description of CVD Among Latino Parents From Texas
Prevalence of CVD Among the Latino Population
The prevalence of chronic kidney disease (CKD) is not different or slightly lower among Hispanics than in non-Hispanic whites. Nevertheless, sex- and age-adjusted prevalence rate of end-stage renal disease is about 50% higher among Hispanics as compared to non-Hispanic whites. However, its incidence rate also increases dramatically when Hispanics are mixed with other ethnic groups (Desai et al., 2019). Hispanics, like Whites, have comparable rates for CKD. However, the incidence of ESRD is markedly higher, indicating that the risk of progression to advanced stages of kidney disease is more significant. The rates of CKD were estimated by the population-based study that includes over 16,000 US Hispanic adults and the primary source of the Hispanic population background groups. Of the women involved in the study, 13.0% suffered from CKD. The majority of women belonging to the South American group had only 7.4% of CKD, while 9.0% had 16.6% of CKD in the Puerto Rican group. Among men, CKD was at 15.3%. The group with the lowest incidence of CKD was South Americans (11.2%), with the highest observed in those people whose Hispanic ancestry was classified as “other” (16.0%). The CKD of 14%, which was similar to that of non-Hispanic whites in NHANES (2007-2010), was the case (Desai et al., 2019). According to USRDS, in 2014, the number of Americans Hispanics under dialysis treatment already exceeded 85,000. This rate of prevalence is about 40% higher in Hispanics than in non-Hispanics.
Analysis of CVD among Latino parents in Texas: Analysis of Key Health Problem

The CKD And ESRD Cases Amid Representative US Hispanics.
Throughout the previous year, approximately 17,000 US Hispanics ended up in the Medicare ESRD program that started in 2014. Despite this fact, the high numbers of Hispanics being diagnosed with ESRD compared with non-Hispanic ones have not changed and may even have been declining since 2001. The age-, sex-, and race-adjusted ESRD rate, after the adjustment made by race, sex, and age, remains nearly 35% higher among Hispanics than non-Hispanics. In contrast, blacks and Hispanics were diagnosed with CKD two times more frequently than whites in the MESA study (Desai et al., 2019). Studies have shown that the progression to ESRD is more prevalent among Hispanics compared with non-Hispanic whites. This factor remains even after adjusting for socioeconomic status and clinical characteristics.
Statistics And Disparities Among US Hispanics
It is projected that Hispanics will become the largest racial/ethnic group in the United States shortly, which implies that the population will double within 20 years (Corina Bustillos, n.d). Hispanic population, especially parents working in Texas agricultural farms, face various problems in accessing high-quality health care, which could be one of the reasons why they have a higher incidence of CKD and ESRD. Regardless of their being placed in slightly unfavorable socioeconomic conditions and burdened by higher comorbid conditions, Hispanics have lower mortality rates (Desai et al., 2019). These demographic, cross-cultural, and psychosocial factors may even get involved in progressing and changing the outcomes of CKD among Hispanics.
Description of The Farming Environment In Texas Farming
A specific natural context is observed among the Latino farm workers in Texas, who work for many hours engaging in tremendously labor-intensive work with repeated exposure to various environmental hazards (Baueret al., 2021). This landscape generally features hundreds of miles of farmland and is harshly affected by extreme climatic conditions, such as high humidity and temperature. It consists of performing tasks such as harvesting, planting, and animal breeding, which require repetitions of movements and heavy loads, cumulatively aggravating musculoskeletal strain and injuries. Moreover, Latino immigrant agricultural workers in Texas quite prominently rely on the places of work coming and going, which is controlled by seasonable work.
This kind of worker is at risk of problems like housing hardships, poor healthcare access, and low educational levels. They may live on premises provided by their employers, sometimes in temporary shelters or cramped quarters, which lack the amenities and sanitation installations mentioned. Nutritious food variety may be challenging, and physical recreation with these facilities may be absent in rural localities (Baueret al., 2021). The existing environmental conditions of the specified group of CVD point toward the common roots of multiple risk factors leading to the increased occurrence of this disease. The ones who labor on Texas farms are Latino, so they mostly have to live through long hours of work, bad weather conditions, and the hazards they might encounter. These environmental deterrents and the socioeconomic determinants comprising limited access to healthcare and education contribute to creating a format that favors the development and progression of CVDs.
The Population Mostly Affected By CVD
https://doi.org/10.1371/journal.pone.0257940.t001

From Figure 1, men have a median age of 57.26 years among Hispanic adults, and the ladies have a median of 56.8 years.
However, the fact that psychological stress remains a problem which is faced by 12.33% of people no matter the advanced age is still what bothers about 12.33% of the population (Hussain et al., 2021). Educational access continues at the lower level (10.2%), identifying the high illiteracy in the demographic. Also, environmentalhealth is a valid cause of cardiovascular disease. The patient has the highest systolic blood pressure of 127.13 mmHg. It was 76.51 mmHg for diastolic blood pressure. The calculated CVD risk in this community is approximately 16.95%, which adds up to the health burden in the community. The smoking problem has indeed been very intense in the community, with about 45.3% of the population engaging in this behavior, worsening cardiovascular problems (Hussain et al., 2021).
The fact that almost one-third of the population (36.6%) has a high CVD risk, which means that CVD risk is higher than 20%, is an excellent example of why the community should focus on the development of the specific, targeted interventions, which will help to change both behavioral and environmental factors contributing to cardiovascular health differences among Hispanic adults.
Interestingly, gender disparities may play a role in the CVD rates among this group as well, as men continue to be exposed to workplace hazards more often than women. They are also known to adopt unhealthy behaviors like smoking and alcohol abuse more frequently, as compared to women. However, women might experience gender-specific restrictions on reproductive health and pregnancy-related disturbances that, in turn, may affect their cardiovascular risk.

The analysis will focus on Latino parents working in agriculture in Texas.
Isolation, lack of self-care, and disparities are common among those who have a low-level education and are in the lower ranks of socioeconomic status. Genetic predisposition, obesity, and metabolic syndrome, as well as occupational hazards and lack of healthcare, are just some of the biophysical and environmental things that jointly form a pool of factors that increase the risk of CVD. Eating habits, which often are shaped by the shortage of fresh fruit and vegetables in the diets and by excessive amounts of processed food and those high in fat, lead to obesity, hypertension, and dyslipidemia (Desai, 2019). Inadequate exercise for workers whose jobs are physically demanding and those who own no other recreational facilities but are time-constrained also contributes to the problem.
Furthermore, cigarette and alcohol use by the Latino part of the farm workers group can be observed, which means more cardiovascular problems. The World Health Organization (WHO) also makes it possible to assess the scope of the problem safely. Moreover, the Latino populations in Texas have higher rates of obesity, hypertension, and diabetes, which invariably provide more significant discrepancies in cardiovascular outcomes. These findings reinforce the pressing nature of concentrated management initiatives that seek to change the root determinants of CVD among these vulnerable people.
https://www.ncbi.nlm.nih.gov/core/lw/2.0/html/tileshop_pmc/tileshop_pmc_inline.html?title=Click%20on%20image%20to%20zoom&p=PMC3&id=9276777_41598_2022_15916_Fig1_HTML.jpg

The changes in the mortality figures for the Hispanic population indicate that parents in Texas working on agricultural farms are likely prone to cardiovascular diseases.

Interventions to Combat CVD Among Population In Texas
To tackle the high risk of cardiovascular disease (CVD) in Latino parentsworking on farms in Texas, there is a need for close attention to the cultural aspect of health education programs, ranging from CVD risk factors to prevention and early diagnosis (Da Costa, 2023). Nutrition education and healthy food options are of great essence. Therefore, healthy balanced diets and community efforts for food affordability are advocated.Сreation of physical activity-focused health programs with a concept for regular sports involvement will be helpful for cardiovascular health. Smokers’ contributions to quitting smoking are indispensable, and it is, therefore, necessary to provide much support for them, comprising various resources to enable them to quit smoking and, consequently, minimize secondhand smoke exposure (Desai, 2019). A mental health support system and stress management should also be offered to supplement the psychosocial factors that lead to CVD.
Providing people with easy access to health care is necessary as it includes opportunities for cost reduction of tests, observations, and risk assessment. Working with community health facilities can effectively provide holistic, culturally responsive care. Therefore, healthcare providers must invest in educational and preventative programs that prioritize early intervention and promote physical and mental well-being. Farm wellness programs are essential to improve employees’ behaviors and families and enhance healthy lifestyles (Desai, 2019). These programs will give weekly screenings, education, and activities to encourage people to be more active and improve cardiovascular health. This can be accomplished by implementing these interventions to reduce the CVD burden in the target population.
The cultural beliefs, practices, and environmental conditions of the target market contribute to the development of behavioral aspects of the target audience regarding CVD prevention and management. The low rates, cultural ideology, and traditional treatment methods, primarily home remedies, may determine health-seeking behaviors and adherence to treatment regimens (Da Costa, 2023). Recognizing and appreciating these cultural facets are very much required to design appropriate interventions that will suit the needs and tastes of Latino farm workers (Da Costa, 2023). Culturally appropriate communication strategies, such as translating materials into languages spoken in the community and using health workers familiar with local practices and peer support networks, can help overcome cultural differences and build trust.
Communication Objectives in The Plan to Combat CVD
Knowledge: It helps to raise awareness and improve understanding of CVD issues, specifically the risk factors, symptoms, prevention strategies, and early diagnosis and treatment.
Behavior Change: The purpose of this campaign is to encourage individuals to follow healthy habits like eating better-balanced diets, exercising more, giving up smoking, reducing drinking, managing stress, and having regular health checkups.
Empowerment: Encourage the population to be more proactive, take the measures needed for their heart health awareness, and make more intelligent choices for their best health.
Access to Resources: Supply details regarding accessible facilities, support systems, and community opportunities connected with CVD prevention, screening, and treatment so that patients know where to find help.
Risk Reduction: CVD may be reduced if people take action to address what is modifiable, like obesity, hypertension, diabetes, cholesterol, and tobacco use risk factors.
Health Equity: Make health equity necessary to address disparities in accessing healthcare services, resources, and information, especially among those who live in remote agricultural communities and are underserved.
Study Design and Data Collection Sources
This research was built on data from examining peer-reviewed studies, government reports, and other non-profit health organization’s publications. Who has provided evidence of the rate and general influences of CVD among Latino farmers workers in Texas (Desai et al., 2019)? Moreover, data and statistics from the World Health Organization (WHO) strengthened the dialogue on the current rise in cardiovascular health among deprived populations.
Communication Channels
Printed materials in the form of flyers and brochures help to fill the gaps in which widespread dissemination of information is desired. However, at the same time, such techniques could only work well as people could avoid asking questions instead of being quiet (Ladeiras-Lopes et al., 2020). Social media platforms have a significant advantage in being flexible and made for the worldwide public. Barbershops usually provide cultural centers with a hub where informal education and dialogue occur. People tend to go to famous and easily accessible places, making them the sites needed to pursue the target audience (Ladeiras-Lopes et al., 2020). Placing communication efforts around significant occasions such as crop seasons or cultural celebrations makes the audience relevant, consequently increasing the engagement rate among the audience. The ability to deliver the information in multiple languages or dialects is an excellent benefit since language is one barrier in the diverse Latino community, allowing for more access and inclusivity.
The Most Important Mitigation/Prevention Message
Changes in dieting, exercising, and smoking cessation can significantly improve the cardiovascular system. By incorporating healthier habits, people can see advantages like higher energy, good mood, or reduced risk of intense medical conditions. Furthermore, savings in healthcare costs and a healthier citizen by expanding preventive measures will bring long-term benefits.
The SWOT Analysis for The CVD Prevention for Workers in Texas.




Strengths
The focused strategy will be used for helping Latino farmer parents since these people have a high level of risk associated with cardiovascular disease. This is a result of both occupational and lifestyle factors. Achieving this effect is possible once interventions are made to meet the requirements of individuals. Cultural appropriateness also plays a significant role in the extent of community support by corresponding to Latino norms and customs, which will help enhance the community’s understanding. Relying on the local networks, which the community members commonly trust, contributes to the distribution of information and the allocation of resources. Disclosure with healthcare professionals is optimal for CVD prevention and management, ensuring accessible screenings and follow-up care access.
Weaknesses
The existing resource limitations, including the scarcity of financial support and human resources, pose obstacles to intervention implementation, and these challenges are primarily experienced in rural settings. Low levels of health literacy create a situation when people do not understand how to keep themselves healthy; therefore, they take careful approaches to develop targeted education. Latino language barriers provide multilingual interaction for broader availability (Desai, 2019).
Opportunities
Apps and online services that do not require face-to-face contact allow the intervention to be applied beyond geographical boundaries, especially in rural areas far from urban centers and big towns in Latino. Collaboration between employment and community leaders is vital in uniting the members and creating an environment free of disease. Besides individual efforts, a shift in the hypertension policy of risk factors would help to manage the systemic health infrastructure of high CVD risk. The policy shift would help raise public awareness about high blood pressure and act as a catalyst to create lasting community-level change. Education that strengthens people’s voices on health is critical and thus ensures that such individuals have the correct information and skills to advocate for healthy lifestyles with community members. Besides, they will also use behavior modification to bring sustainable changes in the community. These play a crucial role in the long-term impact of the overall intervention by conducting behavioral and lifestyle modifications and, thus, helping achieve the desired cardiovascular outcomes.
Threats
Economic and financial issues, encompassing chemical exposure and extreme weather, can cause health distress, which in turn propels companies to implement measures for the safety of their workers. Social determinants, such as poverty and housing, play a critical role in creating a healthier society and helping to alleviate CVD risks. Culturally competent approaches should be at the heart of the outreach strategy, for which consistent training and support can be essential to overcome the language barriers and work toward increased trust with society.
References
Bauer, C., Zhang, K., Lee, M., Fisher-Hoch, S., Guajardo, E., McCormick, J., Cerda, I. de la, Fernandez, M. E., & Reininger, B. (2021). Census Tract Patterns and Contextual Social Determinants of Health Associated With COVID-19 in a Hispanic Population From South Texas: A Spatiotemporal Perspective. JMIR Public Health and Surveillance, 7(8), e29205. https://doi.org/10.2196/29205
Corina Bustillos, M. (n.d.). TTUHSC El Paso Library: World Health Organization: Home. Elpaso-Ttuhsc.libguides.com. Retrieved March 19, 2024, from https://elpaso-ttuhsc.libguides.com/guidewho
Da Costa, M. (2023). How culture impacts health: The Hispanic narrative. Creative Nursing, 29(3), 10784535231211695. https://doi.org/10.1177/10784535231211695
Desai, N., Lora, C. M., Lash, J. P., & Ricardo, A. C. (2019). CKD and ESRD in US Hispanics. American Journal of Kidney Diseases, 73(1), 102–111. https://doi.org/10.1053/j.ajkd.2018.02.354
Gonzalez, T. M., Murillo, R., Isijola, O., Sandoval, J., Vásquez, E., & Echeverria, S. E. (2022). Fear of Job Loss and Hypertension Prevalence Among Working Latino Adults. Journal of Immigrant and Minority Health. https://doi.org/10.1007/s10903-022-01417-6
Hussain, M., Howell, J. L., Peek, M. K., Stowe, R. P., & Zawadzki, M. J. (2021). Psychosocial stressors predict lower cardiovascular disease risk among Mexican-American adults living in a high-risk community: Findings from the Texas City Stress and Health Study. PLOS ONE, 16(10), e0257940. https://doi.org/10.1371/journal.pone.0257940
Ladeiras-Lopes, R., Baciu, L., Grapsa, J., Sohaib, A., Vidal-Perez, R., Bohm, A., Silvola, H., Gimenez, M. R., Muscoli, S., Wallner, M., Rakisheva, A., Nagy, V. K., Cowie, M. R., Clarke, S. C., & Achenbach, S. (2020). Social media in cardiovascular medicine: a contemporary review. European Heart Journal – Digital Health, 1(1), 10–19. https://doi.org/10.1093/ehjdh/ztaa004